热门新闻
展开更多

盘点:6大类核辐射应急药物清单

2023-09-25 09:06
当前国际形势下人们谈“核”色变。世卫组织2023年1月27日就发布了应对辐射和核紧急情况建议储备的药物清单,这是自2007年以来的首次更新。

本文根据此出版物,以及相关指南、文献,盘点了6大类核辐射应急药品,以及优缺点、用药剂量、禁忌,供大家参考。

注:本文仅作信息交流之目的,文中观点不代表药智网立场,也不是治疗方案推荐。如需获得治疗方案指导,请前往正规医院就诊。

表1 世卫组织罗列、典型的辐射应急储备清单
图片

01

氨巯基类

氨巯基类化合物是效果较好的一类辐射防护剂。代表药物:

(1)半胱胺是研究最早的含氨巯基防护剂,临床静脉注射给药,可以减轻放射反应,但此药有有效防护期短、毒性大、口服效果差、在空气中不稳定等缺点。

(2)氨磷汀(阿米福汀,WR-2721)是美国Water Reed陆军医学研究所推出的辐射防护剂,也是FDA许可的**个辐射防护剂,是目前公认的防护效果很好的药物,对较大剂量全身照射有明显预防效果,能减轻辐射导致的食管炎、肺炎和骨髓抑制。缺点是有效用药量较大,毒副反应严重。研究还发现,在γ和中子照射前使用氨磷汀可降低癌变和突变的发生。因此,美国国土安全部在核应急医学准备和响应中建议,初始响应人员在进入放射性爆炸区域前服用氨磷汀,以降低随机效应的发生[1]。

02

激素类

激素类药物是一类重要的辐射防护剂,通过与相应受体结合而发挥作用,具有抗炎、抗肿瘤、抗氧化、清除自由基等功能。在体内通过修复机体的血液系统和免疫系统来发挥抗辐射损伤的作用。常见的具有辐射损伤防护作用的激素类药物包括甾族类化合物、褪黑素等。

天然甾体激素(如雌二醇)或人工合成的非甾体激素(如己烷雌酚、己烯雌酚等)在临床和动物实验中都显示有一定程度的辐射防护作用,辐射前后给药都有效果。(1)尼尔雌醇是雌三醇的长效制剂,对照射导致的造血系统损伤有明显的保护作用;(2)目前,一种称为5-雄甾烯二醇(5-AED)的类固醇药物,引起了人们关注,该药物化学性质稳定,毒性较低,能明显提高全身辐射小鼠和猕猴的存活率,促进辐射后造血功能恢复以及造血生长因子的表达。美军放射生物学研究所(AFRRI)已将(5-AED)列入候选辐射防护药物进行重点研究[1]。

03

阻吸收剂

阻吸收剂是使特定组织中的稳定元素代谢处于饱和后降低相应的放射性核素摄入的一种制剂。稳定碘可以阻滞放射性碘通过Na-I转运体的载体介导转运而在甲状腺中浓缩,甲状腺被稳定碘饱和并封闭甲状腺。稳定性碘目前主要有2种,一种为碘化钾(KI),另一种为碘酸钾(KIO3),两者对放射性碘阻吸收的作用基本相同。

WHO也将其列入使用指南,事故后及时给予KI治疗是相对安全有效的。KI的推荐剂量取决于年龄(表2),通常单次给药,但如果长时间重复暴露或无法撤离,则可以重复给予稳定碘。稳定碘的**给药时间是暴露前24h内和暴露后2h内。稳定碘储存时间较长,在干燥阴凉的地方,可保存5年,之后需测量其碘含量,可适当延长保质期[2]。

表2 不同年龄的碘化钾推荐给药量
图片

04

螯合剂

放射性核素导致体内污染后,不同的核素会蓄积于靶器官,从而对机体造成放射性损伤,可以使用螯合剂与含有重金属离子的化合物结合形成络合物,从而清除体内的放射性核素。

  • 普鲁士蓝

普鲁士蓝即亚铁氰化铁,口服后肠道不吸收,在肠道内选择性地与摄入的或由肠道腺体再分泌的铯/铊相结合,形成稳定的亚铁氰化铯盐,由粪便排出。国外孤儿药指定剂量为:成人和青少年每次3g口服,每日3次,最少持续30天;儿童(2~12岁)每次1g口服,每日3次,最少持续30天;二者均需根据每周测量尿液和分辨放射性来确定疗程。需注意的是有习惯性便秘者和活动性消化道溃疡或出血者应慎用或禁用。

  • Zn-DTPA和Ca-DTPA

二乙烯三胺五乙酸三钠锌(Zn-DTPA)和二乙烯三胺五乙酸三钠钙(Ca-DTPA)能加快钍、钚及稀土元素等放射性核素从尿中排放,在中毒晚期仍有一定效果,但不能用于放射碘、铀和镎的促排。Zn-DTPA和Ca-DTPA不能同时使用,FDA推荐首选Ca-DTPA,如需额外治疗,则转用Zn-DTPA持续治疗。如果是多种方式导致体内污染,则静脉滴注方式效果更好。治疗持续的时间可根据体内污染程度和患者对治疗的反应来确定。在治疗过程中应每周检测污染水平以确定是否终止治疗。肾病综合征或肾功能不全患者禁用Ca-DTPA。由于Ca-DTPA具有致畸性,因此在怀孕期间仅给予Zn-DTPA[3]。

  • 褐藻酸钠

褐藻酸钠在胃肠道内基本不吸收,可与锶、镭和钡形成稳定的复合物,主要用于这些核素,特别是放射性锶体内污染。一般制成2%褐藻酸钠糖浆、3%饼干或6%面包。需在事故后42h内服用,10g/次。

05

细胞因子

急性放射病主要表现为造血系统综合征,根据暴露的严重程度,可能进一步发展为胃肠道、心血管和神经系统的损伤。造血系统损伤治疗的首选产品主要包括细胞因子-生长因子,不仅有放射防护作用,而且能诱导骨髓干细胞增殖、分化,促进造血功能的恢复[4](见表3)。

表3 常见细胞因子抗辐射损伤的作用机制
图片

06

天然药物

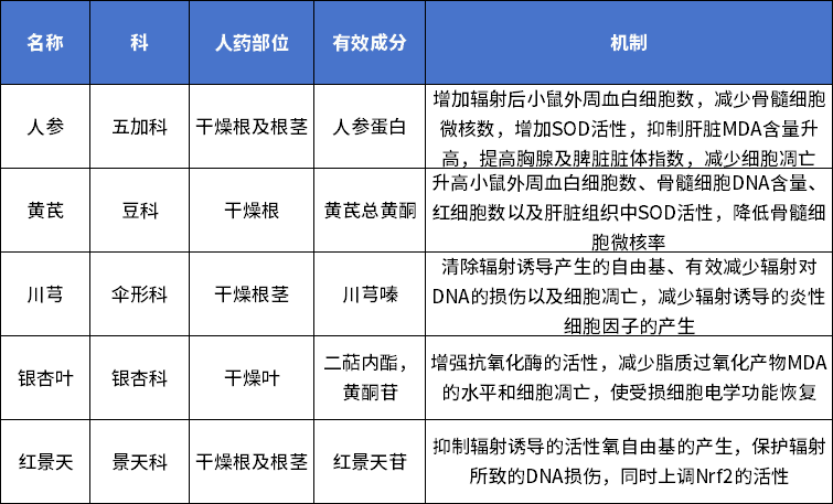
表4列举了部分具有抗辐射保护作用的单味中药,同时汇总了其有效成分及其发挥抗辐射保护的作用机制[4]。

表4 常见的具有抗辐射损伤作用的单味中药
图片

声明:本文仅作信息交流之目的,文中观点不代表药智网立场,也不是治疗方案推荐。如需获得治疗方案指导,请前往正规医院就诊。

参考文献:

[1]丁桂荣,郭国桢.抗辐射损伤药物的研究现状[J]辐射研究与辐射工艺学报,2007,25(6):321-325.

[2]World Health Organization.National stockpiles for radiological and nuclear emergencies:policy advice[M].Geneva:WHO,2023.

[3]崔凤梅,薛惠元,宗旭敏,高锦,孙亮,万骏,陈娜,涂彧.核与辐射事故应急药物储备研究进展.中华放射医学与防护杂志,2023,43(5):393-399,DOI:10.3760/112271-20230206-00024.

[4]孙兰兰,李恒,唐炜,易剑峰,左建平.抗辐射损伤药物的研究进展[J].中南药学,2018,16(01):87-92.



来源:药智网    作者:药智咨询-吕鑫

声明:本网站发布的文章重在分享,如有侵权请联系我们,我们将会处理;本文版权归原作者所有,观点代表作者本人,不代表本网站立场。